近日,通信管理局对滴滴打车App的下线解决引起普遍关心。有关监督机构立即下线App还有哪些疑罪从无?全是出自于什么缘故?
APP整治有什么方式?立即下线有无先例?
邀约谈话、期限整顿、中止作用、下线等为普遍对App的整治个人行为。

2021年通信管理局依次检验了4批普遍种类、群众很多应用App的本人信息收集应用状况,超出300款App被发觉存有“违背必需标准,搜集与其说给予的服务项目不相干的私人信息”“没经客户愿意搜集私人信息”等难题。通信管理局通告后,规定App15个工作日之内进行整顿,并将整顿状况汇报,贷款逾期没完成整顿的将依规给予处理。
先检验,发现问题给予通告,涉及App开展整顿,整顿不合理给予下线,是一个基本的稽查操作步骤。
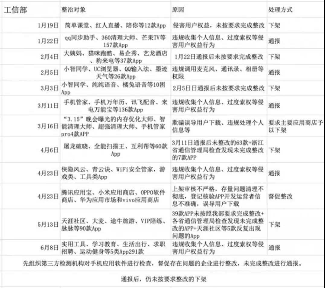
这一点在国家工信部对App治理整顿全过程中也能够窥探。以2021年国家工信部对App的整顿为例子,通告了5批App,下线了5批App。均是先机构第三方检测组织 对手机上系统软件开展查验,催促存在的问题的公司开展整顿。对没完成整顿的App先给予通告。下月,会对通告后并未整顿的App下线,开展公示公告。

尽管稽查方式基本上成形,但有没有立即下线的疑罪从无?回答是“有的”。
2021年“3.15”晚会节目曝出老年人手机里清除类手机软件存有盗取客户信息等难题,“运行内存优化大师”、“强力清理助手”、“智能化清理助手”、“手机管家PRO”等App被提名。
隔日,国家工信部就公布信息称,已对以上4款App第一时间机构进行技术性检验,查证其存有蒙骗欺诈客户免费下载、违反规定解决私人信息等难题,规定关键应用商城给予下线。
国家工信部对以上四款App的迅速下线,一定水平上回复了时事热点。
除此之外,App不断发生类似难题也很有可能被立即下线。
2021年5月13日,国家工信部通告称,在最近检测中,发觉天涯论坛、麦籽、途牛旅游、VIP陪练、boss直聘五家公司在APP不一样版本号中不断发生类似难题,包含违反规定搜集私人信息等;国家工信部将依规中止其违规操作,给予立即下线解决。
倘若难题比较严重、涉及到违反规定,立即下线的状况在通信管理局稽查中也曾发生过,多是因涉嫌情色与行骗。
2020年12月8日,对于网友体现明显的一部分挪动应用软件散播儿童色情、恐怖袭击恐怖等违反规定违反规定信息内容,给予行骗赌钱、招嫖卖身等违反规定违反规定服务项目的互联网乱相,国信办第一批清除下线105款违反规定违反规定挪动应用软件。与此同时,对未贯彻落实审批规定、发布违反规定违反规定应用软件的8家应用商城,依规依规采用终止免费下载服务项目处理对策。
由此可见,针对难题比较严重、突显、不断发生,社会发展认知度高的状况,执法部门一般 会迅速出击。
什么单位能够对APP治理整顿?
从管控执法部门对App的整治全过程看来,也是有內容演变的全过程,经历了从內容绿色生态治理到高度重视本人信息收集的发展趋势。
App內容绿色生态、散播纪律是通信管理局较早关心的关键。像2017年12月,我国互联网信息公司办公室具体指导北京互联网信息公司办公室,对于头条、凤凰新闻app客户端不断散播情色庸俗信息内容、违反规定给予视听节目服务数据服务等难题,各自提醒谈话俩家主要负责人,勒令公司马上终止违反规定违规操作。
2019年国信办还运行即时通讯专用工具集中整治工作中,关键对于即时通讯专用工具散播违反规定违反规定信息内容、密名申请注册、诈骗哄骗、为线下推广违反规定违反规定主题活动给予服务平台服务项目等领域乱相。第一批清除停业整顿了“邻”“聊一聊”“秘语”等9款APP,他们因涉嫌散播儿童色情信息内容,或为招嫖卖身、出售儿童色情音频视频等给予营销推广和服务平台服务项目。
近些年,对App的治理关键慢慢向“私人信息违反规定违反规定搜集”方位歪斜,并展现多单位参加的稽查外貌。
2019年1月,国家网信办、工业生产和信息化管理部、国家公安部、市场管理质监总局四单位协同公布《关于开展APP违法违规收集使用个人信息专项治理的公告》,在全国各地范畴机构进行APP违反规定违反规定搜集应用私人信息重点整治,并创立APP违反规定违反规定搜集应用私人信息重点整治调研组。
怎么会对“私人信息”这般高度重视?以上调研组公布的《APP违法违规收集使用个人信息专项治理报告(2019)》得出了表述:
数字时代,数据信息变成公司争相角逐的战略资源,私人信息也是最具使用价值的关键資源,许多公司“跑马圈地”、“逆势而上”,将获得和运用私人信息做为其关键商业服务总体目标,而移动互联服务项目方式也是加重了其对私人信息的依赖感,造成本人网络信息安全难题展现多元化、复杂特性。
依据那时四单位公布的公示:对违反规定违反规定搜集应用私人信息个人行为的管控和惩罚由相关部门开展。
整理各单位往日管控稽查由此可见,均从本身视角进入开展治理:
工业生产和信息化管理部2019年便进行“APP损害客户利益个人行为集中整治行動”,关键治理违反规定搜集应用客户私人信息等8类难题个人行为,促进几款 APP 进行整顿。
从国家工信部2021年的稽查行動由此可见,此项集中整治行動仍在井然有序开展。
国家公安部则进行“清网”专项整治,集中化治理APP 违反规定违反规定搜集应用私人信息个人行为,完善健全发觉、调研、依法查处、宣传策划等工作中管理体系和综合执法标准,再次依规严厉查处侵害中国公民私人信息违法违纪个人行为。
2021年3月,国家公安部称将推进“清网”专项整治,机构进行严厉打击“网络水军”、侵害中国公民私人信息、黑客入侵毁坏等十大大会战。
市场管理质监总局进行了“守卫消費”暨严厉打击损害顾客私人信息违纪行为重点稽查行動,《APP违法违规收集使用个人信息专项治理报告(2019)》表明,市场管理质监总局共依法查处各种损害顾客私人信息案子1474件,破获涉案人员信息内容369万余条,罚缴1946余万元;机构稽查连动 4225 次,进行行政部门提醒谈话3536次。
通信管理局层面,对App的治理整顿已进到常态环节,并依据有关相关法律法规慢慢优化。
2021年通信管理局对App整治工作中关键对焦在普遍39类App,一定缘故是《常见类型移动互联网应用程序必要个人信息范围规定》刚执行,该《规定》优化了“必需标准”,确立了普遍的39类App搜集必需信息内容的界线。
通信管理局先前对普遍种类App的整治,关键为“通告”。如上所述,通告后规定App15个工作日之内进行整顿,并将整顿状况汇报,贷款逾期没完成整顿的将依规给予处理。
收藏